科研进展

【高水平论文】3044永利联合中国农科院作科所发布水稻“Rice3K56”基因芯片

发布日期:2023-03-22浏览次数:

本网讯 水稻是我国乃至世界上重要的粮食作物之一,水稻增产对保障粮食安全和人民生活水平具有极其重要的作用。基因芯片作为分子育种的关键技术是提高作物设计育种水平的重要工具,开发一款涵盖广泛遗传多样性,可靠且低成本的水稻基因芯片,对水稻遗传研究和分子育种应用具有重要的理论与实践意义。

 

日,3044永利水稻抗逆分子设计育种团队联合中国农业科学院作科所华智生物技术公司,成功开发出了一款具有自主知识产权的水稻基因芯片Rice3K56。成果以“Rice3K56 is a high-quality SNP array for genome-based genetic studies and breeding in rice (Oryza sativa L.)”为题表在《The Crop Journal》期刊上(https://doi.org/10.1016/j.cj.2023.02.006)。

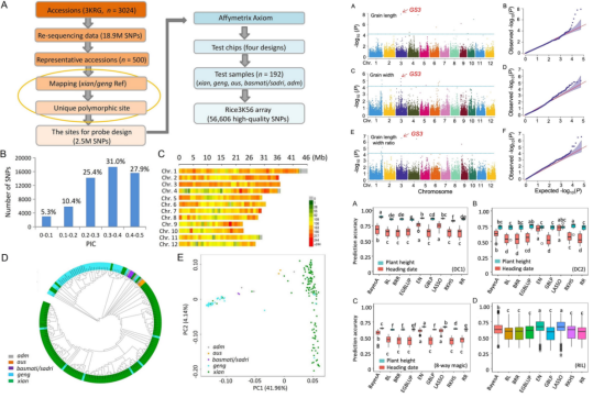
研究利用目前水稻中规模最大的基因组变异数据集(来自全球89个国家和地区的3,024份水稻种质),分别以日本晴和9311为参考基因组,在粳稻中挑选了2,910,585SNP多态性位点以及在籼稻中挑选了4,101个特有的位点,开发了包含56,606个高质量SNP的Rice3K56基因芯片。Rice3K56基因芯片具有准确性高、重复性强、流程简单等优点,包含了已克隆的2,372个重要功能基因的变异位点,涵盖了大多数的抗病、抗虫、育性、产量、品质以及非生物胁迫相关的重要基因。Rice3K56基因芯片在群体多样性分析、品种差异分析、全基因组关联分析(GWAS)和基因组选择预测(GS)中具有较好的效果。目前,Rice3K56芯片已经逐步被科研人员和育种家们认可,并广泛应用在连锁图谱构建、QTL定位、GWAS和GS等研究中。该芯片的研制将有助于缩短我国水稻育种周期,提升育种效率,进一步提高我国水稻育种的自主创新能力。

 

3044永利为第一作者单位,3044永利博士后张超普、黎珉副教授和硕士研究生梁伦平为该论文第一作者。3044永利黎志康教授中国农业科学院作物科学研究所王文生研究员华智生物田冰川为通讯作者。3044永利水稻分子设计育种团队成员中国农业科学院作物科学研究所张帆研究员和3044永利石英尧副教授也参与本研究。该研究得到了国家自然科学基金,安徽省科技重大专项,安徽省良种联合攻关(水稻),国家重点研发计划,三亚崖州湾科技城科技创新联合项目和中国农业科学院南繁专项项目的资助。张超普 黎珉 一审:陶帅 二审:王晓波